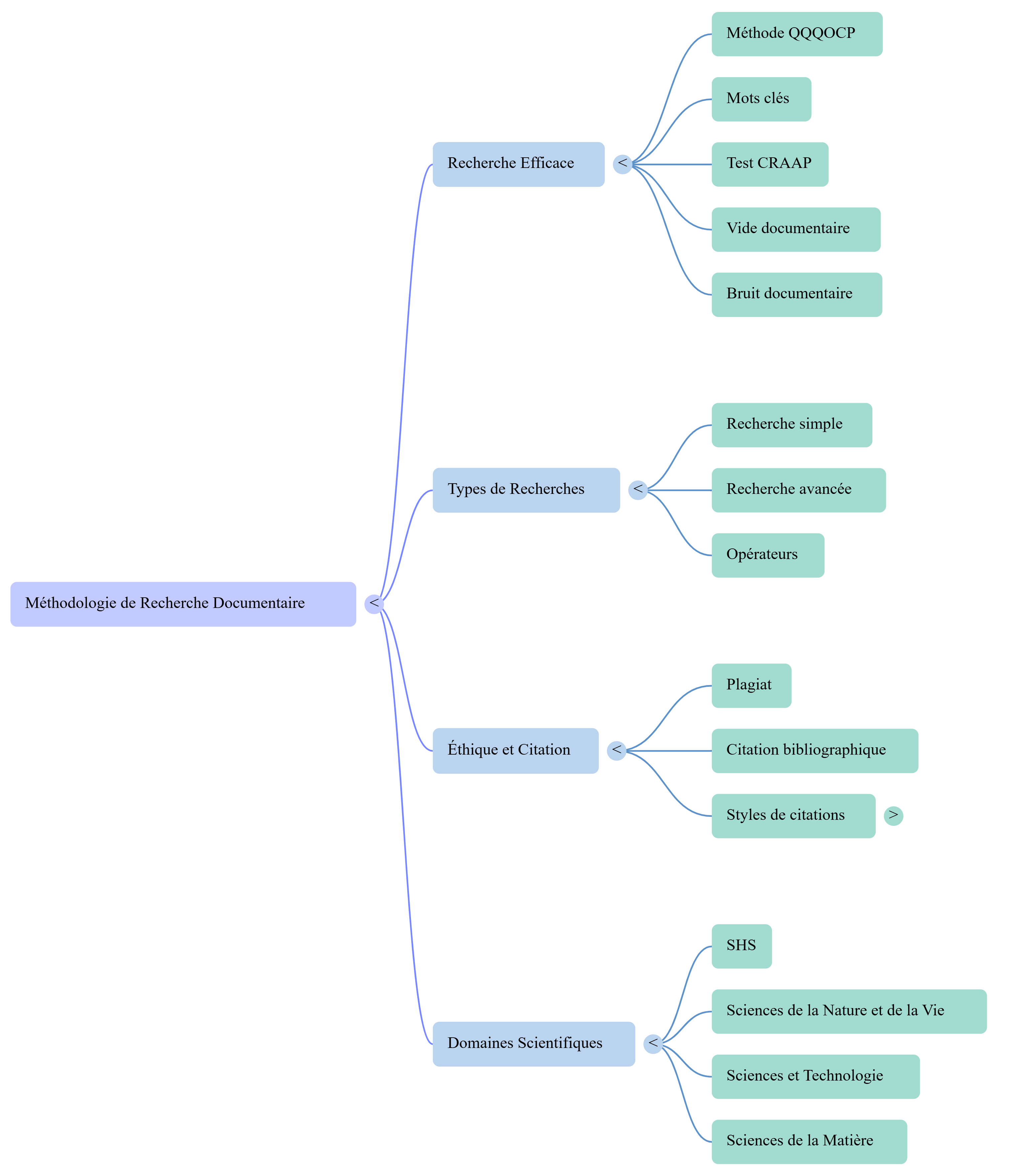
Click NotebookLM Mind Map.png link to view the file.