Skip to main content
Side panel
Course search
Close
Perform search
Toggle search input
Log in
Course search
Close
Perform search
Toggle search input
Cours
Collaboration
Formations
Affichage
Aide
Guide de l'enseignant
Guide de l'étudiant
Contactez-nous
Tester le son
Full view
Standard view
Cours
Collaboration
Formations
Affichage
Aide
Collapse
Expand
Guide de l'enseignant
Guide de l'étudiant
Contactez-nous
Tester le son
Open course index
Open block drawer
Home
Courses
Espace cours
Faculté des Lettres et des Langues
Département langue et littérature arabe
Espace Cours
Master 2
زقرور صناعة المعاجم
معلومات عن المادة
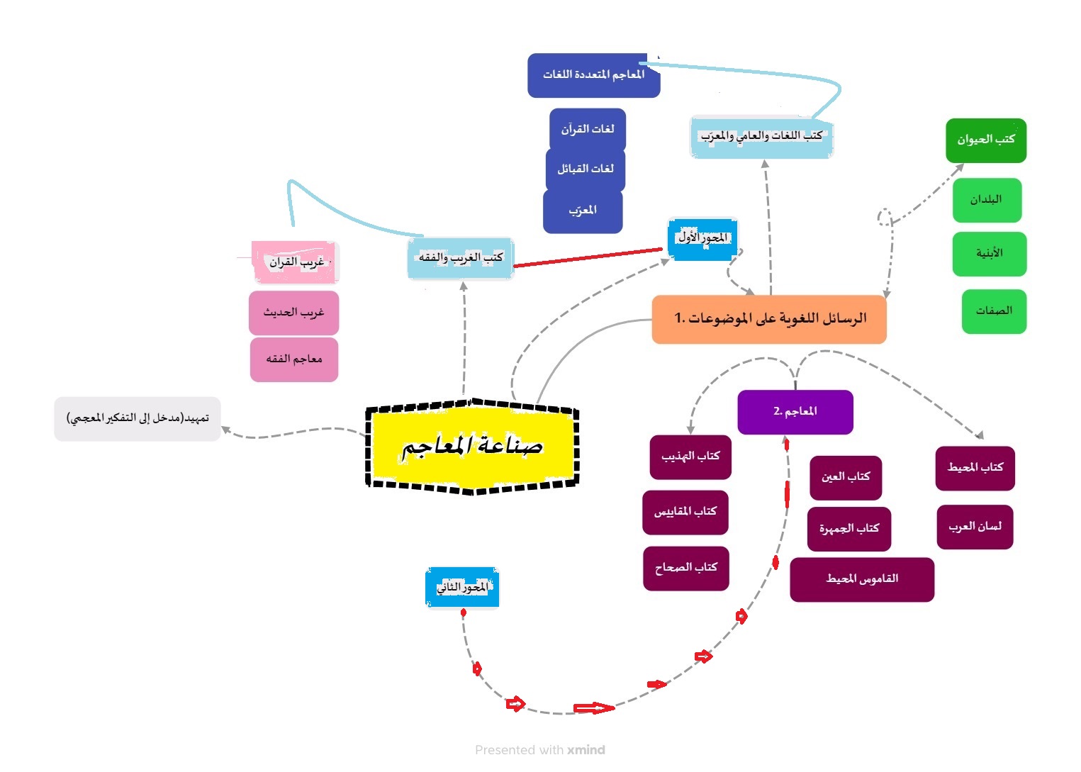
الخريطة الذهنية
الخريطة الذهنية
Completion requirements
Last modified: Tuesday, 23 December 2025, 1:10 PM